1、【上海】赵传 2026《当我们年轻的时候》巡回演唱会-上海站【网上订票】门票多少钱?
演出名称:【上海】赵传 2026《当我们年轻的时候》巡回演唱会-上海站【网上订票】演出时间:2026.04.18 周六 19:00
演出场馆:浦发银行东方体育中心
2、【上海】赵传 2026《当我们年轻的时候》巡回演唱会-上海站【网上订票】门票怎么买票?
【上海】赵传 2026《当我们年轻的时候》巡回演唱会-上海站【网上订票】门票怎么买?目前国内较有影响的票务平台有大麦网,购票通,中购票务,娱乐票务,猫眼票务,摩天轮票务,中票在线,聚橙票务,淘票票,票牛票务,票星球等多达上百家,其中有一级票务代理平台,也有二级票务代理平台,通过这些平台都可以买【上海】赵传 2026《当我们年轻的时候》巡回演唱会-上海站【网上订票】的门票。用户可对比多个平台,选择适合自己的平台购买。3、【上海】赵传 2026《当我们年轻的时候》巡回演唱会-上海站【网上订票】演出介绍:


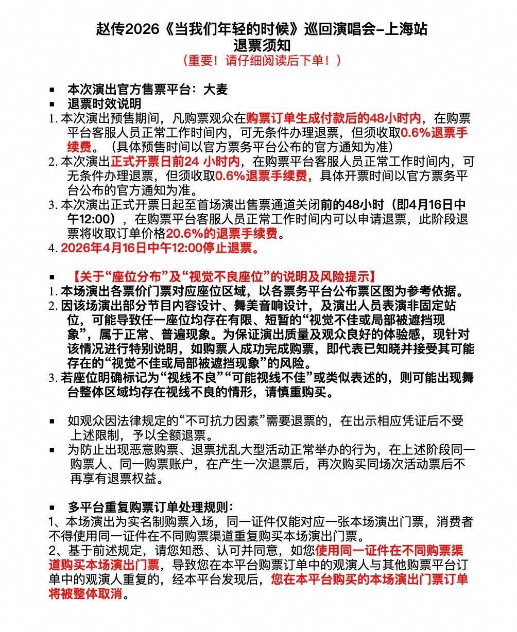
公告:
中国购票通抢先购时间:2026年1月7日11:00
正式预售时间:2026年1月8日11:00

他的歌声,懂你的崎岖;他的音乐,重播往事共情。

赵传 2026《当我们年轻的时候 When We Were Young》全国巡回演唱会
当我们年轻的时候,当在赵传的歌声里,勇敢追寻、痛快畅饮。
管他几岁,摇滚万岁!

故事,总要从最开始说起,
从 2022 年起经历《人生大梦》、《给所有知道我名字的人》,
这场全新版本《当我们年轻的时候》演场会,是赵传的音乐前传,
年轻与现在的自己,时空交错、感动依旧。

演唱会主视觉是来自儿子画出眼中的爸爸,潇洒不羁地唱着; 那是努力而来的人生、是陪着好多人成长的故事: 从〈我是一只小小鸟〉的昂首感慨、〈我终于失去了你〉的心碎百态、〈我很丑,可是我很温柔〉里的高亢孤寂、走到这一刻全新单曲〈岁月也抢不走的东西〉展开新的巡演旅程……

也许你是从校园民歌时期,经历赵传歌曲内的故事,
也许你是陪着爸妈听着赵传,感受到歌曲内的自己
不管哪个世代,我们透过他的嗓音,看尽人生百态,
用赵传这把音乐钥匙,开启那些成长、年轻、现在当下美好回忆。

我们一起,跟着赵传痛快挥霍 《当我们年轻的时候 When We Were Young》
赵传 2026《当我们年轻的时候 When We Were Young》全国巡回演唱会

对于现场观众所携带物品中的禁止和限制带入场物品现做详细说明如下:
1.禁止携带旗帜、旗杆、自拍杆(包括任何伸缩旗帜及旗杆)。
2.禁止携带横幅、条幅。
3.禁止携带灯牌、灯幅等应援物品。
4.禁止携带使用激光笔、投影设备。
5.禁止携带打火机。
6.禁止携带冷焰火。
7.禁止管制刀具。
8.禁止携带枪支弹药。
9.禁止携带易燃易爆危险物品。
10.禁止携带宠物。
11.禁止携带高度酒精类饮品。
12.禁止携带航拍器。
13.禁止携带玻璃物品、罐头、食品、酒水饮料、瓶装水。
14.禁止携带使用长柄雨伞。
15.禁止携带充气物(如气球,气棒等)。
16.禁止携带大件行李:尺寸超过50cmX36cm的行李箱禁止。(现场无寄存)
17.禁止携带专业摄影摄像器材。
禁限带物品现场不予以寄存
京公安网备11011202001818号